-Fedora Linux Simple Static Web Server Startup
This blog post explains how you can configure a static file web server to start when Fedora Linux or a related distribution boots. That’s Rusty Python, BTW, a rusty steampunk mixture of a crab (associated with Rust, which I use to generate HTML files) and a python (which runs the web server). Update 12.Dec.2025: An…
-The Age of Fake Work – Prof. Jiang Xueqin / The Origins of Totalitarianism
Professor Jiang Xueqin of The Lecture Hall channel is becoming one of my favorite content contributors on YouTube. This video is about some negative impacts of bureaucracy, bureaucrats, and government on society as a whole. I think that in the USA at least, we’re definitely seeing much of this develop past any reasonable point. Update…
-Spending Habits and Consumption Recommendations
As an American, I grew up in an economy that is based on consumption. Capitalism presents making money as a primary social value. Corporations can only employ people and profit if consumers purchase goods and services, all of which is typically required for the government to collect taxes. Various forms of advertising, including less obvious…
-Introvert, Extrovert, Ambivert, Omnivert, and Otrovert
This article provides brief overviews of five descriptions of personality types. Update 12.Dec.2025: I moved this content to here: These two things got me started on this topic: Much of this is paraphrased or copied directly from the Internet or AI. I don’t know that everyone fits distinctly into one of these categories. I seem…
-The Relationship or Person That I Would Want
This article provides some information about the relationship that I would want or person with whom I would want to have such a relationship. This is not a personal ad; it’s more like preparing an explanation in case I ever do meet anyone. To be honest, I’m not really looking – I know that I…
-Summary: 7 Personality Types You Should Never Trust – “Alan Watts”
This article summarizes key points in the video “Watch “7 Personality Types You Should Never Trust – Alan Watts”, including a few points of my own. I’ve seen numerous AI fakes of Alan Watts, so I don’t know whether this video uses his voice or even his words. I still found the content valuable because…
-Capture Command Line Output to the Linux Clipboard
This blog post explains how to use the xclip command line tool to pipe output from a command line into the Linux clipboard, equivalent to the clip.exe command on Windows. Apparently, there are a few options to do this, but nothing standard in Linux itself, so you may want to research before committing to this approach. Update 12.Dec.2025: I…
-JW Consciousness Stream – 4 December 2025
This entry represents something like my stream of consciousness for Thursday, 4 December, 2025. This is basically like a journal entry that I work on throughout the day and then don’t go back to correct errors. Update 13.Dec.2025: This post moved to: Topics in this post: Songs: I think that I woke up around 3:00…
-Wealth and Power Concentrate Wealth and Power
This article provides theories and perspectives about wealth and power, which seem to be concentrating and consolidating both extremely and rapidly in most parts of the modern world. Update 13.Dec.2025: This post was moved to: We can see resources, such as land, and gold, as stores of wealth. Wealth and power derive from resources but…
-Alternative Origin Story of Christianity and the Catholic Church
I have no idea what is true and what is not, but the following video contains interesting perspectives regarding the origins of Christianity the Catholic church. It’s long and hard for me to follow the audio, so I used a tool to generate a transcript and google gemini to summarize that. Update 13.Dec.2025: This post…
-JW Consciousness Stream – 3 December 2025
This entry represents something like my stream of consciousness for Wednesday, 3 December, 2025. This is basically like a journal entry that I work on throughout the day and then don’t go back to correct errors. Update 13.Dec.2025: This post moved to: Topics in this post: Some songs for today: I was listening to the following…
-I Struggle with My Own Ego
I hope that I’m not the only person who struggles with their own ego. I constantly question my own sense of self-importance, self-esteem, and self-worth. My parents would never say such things, but since I was a child, strangers have told me relatively consistent things about my good qualities. I have always been uncomfortable with…
-Gurdjieff: Most People Have No Soul
Instigated by listening to a video titled Gurdjieff: The Man Who Claimed Most Humans Are Not Truly Alive, this article consolidates information from that video, my childhood, and the writer P.D. Ouspensky, much of which may come from the mystic traveler George Ivanovich Gurdjieff, with additional processing by these other minds. I intend to write this…
-Television Programs from My Childhood
This blog post lists some television shows, especially comedies, that stood out to me as a child. These are from what I would consider to be the end of the golden age of television, before it really went commercial, to be replaced eventually by Internet technologies such as YouTube and streaming. These were the days…
-JW Consciousness Stream – 2 December 2025
This entry represents something like my stream of consciousness for Tuesday, 2 December, 2025. This is basically like a journal entry that I work on throughout the day and then don’t go back to correct errors. Update 13.Dec.2025: Moved to: Topics in this post: I started writing something about struggling with my own ego, but…
-My Worst Mistakes
This article provides information about what I consider to be the worst mistakes of my life, ordered from worst to least bad. At the same time, each of these mistakes led to learning and experiences that shaped who I am now. It’s not even possible to be certain that they were more harmful than other…
-AI Terminology and Concepts Cheat Sheet
This article presents a cheat sheet for terms and concepts related to Artificial Intelligence (AI). Much of this may assume LLM as a context. Some is copied directly from Wikipedia or google gemini output. Note that I have no education or expertise regarding AI; this effort definitely turned into a number of rabbit holes. Assume…
-JW Consciousness Stream – 1 December 2025
This entry represents something like my stream of consciousness for Monday, 1 December, 2025. This is basically like a journal entry that I work on throughout the day and then don’t go back to correct errors. This is a Monday edition, so it covers bits from Saturday and Sunday too. Update 13.Dec.2025: Moved to: Some…
-My Markdown Cheat Sheet
This is my personal markdown cheat sheet. Markdown and its limitations kinda suck, but it’s pretty simple, relatively universal, and much better than HTML for writing with simple formatting. Update 21.Dec.2025: I moved this to here, which I may update from time to time: To Get This Do This Headings Start headings with # characters to match…
-Can Artificial Intelligence Have a Soul?
This article presents my personal perspective on whether Artificial Intelligence (AI) systems – specifically those with a human language interface such as ChatGPT with underlying LLMs (Large Language Models) – can have souls. Update 14.Dec.2025: I moved this post to here: AITLDR summary by gemini: The following discussion prompted my writing, but the entire topic…
-Tech Tools That I Use
This short blog post simply lists some technical tools that I use and generally recommend. Update 23.Dec.2025: I moved this article here: You can see more posts about these by searching this blog, for example: See also: Tool Pages I use these tools relatively often. Sites That I Access Directly I often access these sites…
-JW Consciousness Stream – 28 November 2025
This entry represents something like my stream of consciousness for Friday, 28 November, 2025. This is basically like a journal entry that I work on throughout the day and then don’t go back to correct errors. Update 23.Dec.2025: I moved this post here: Some topics in this post: YouTube suggested this uplifting video that I…
-You Are Being Programmed – Curate Your Feed and Control Your AI Use
Just as Large Language Models (LLMs such as ChatGPT) are trained on input data, your mind is trained on the content that you process. There is an old idiom in computer programming: garbage in, garbage out. What this means is that if you feed bad data into a system, you can only get bad data…
-JW Consciousness Stream – 27 November 2025
This entry represents something like my stream of consciousness for Thursday, 27 November, 2025. This is basically like a journal entry that I work on throughout the day and then don’t go back to correct errors. Update 23.Dec.2025: I moved this post here: Some topics in this post: Some songs: I haven’t been feeling well…
-My Politics
This article summarizes some of my political perspectives, especially in relation to the current Trump administration in the USA. I’ve never been accused of being a “con” (conservative, Republican) or “MAGA”. Sometimes people suggest that I am a “lib” (liberal, Democrat), which is not exactly true. I wrote this as a response to such thought-stopping…
-LinkedIn Control Panel
This article introduces a LinkedIn Control Panel. It’s not exactly a control panel, and it doesn’t cover all of LinkedIn. It’s mostly intended for working with posts that have a large number of articles. This LinkedIn Control Panel exposes a UI for use on LinkedIn post pages using desktop browsers, specifically google’s chrome browser. I…
-Format Text in LinkedIn Posts and Comments
This blog post describes a solution that you can use to format text in posts and comments that you submit to LinkedIn. Update 27.Dec.2025: The following article replaces this post: Update 28.Nov.2025: See also: Actually, you can’t format text. What you can do is replace characters with other characters that appear formatted. More details (including…
-JW Consciousness Stream – 26 November 2025
This short entry represents something like my stream of consciousness for Wednesday, 26 November, 2025. This is basically like a journal entry that I work on throughout the day and then don’t go back to correct errors. Update 23.Dec.2025: Reposted here: Some topics in this post: Yesterday I went to I went to a Russian…
-VSCodium Keyboard Shortcuts
This blog post lists some keyboard shortcuts that I would like to memorize for frequent use in VSCodium. These shortcuts likely work in Visual Studio Code and possibly other Integrated Development Environments (IDEs) as well. This post also provides links to resources with additional relevant information. Update 23.Dec.2025: Republished to: VSCodium Keyboard Shortcuts Sequence Function…
-JW Consciousness Stream – 25 November 2025
This entry represents something like my stream of consciousness for Tuesday, 25 November, 2025. This is basically like a journal entry that I work on throughout the day and then don’t go back to correct errors. Update 23.Dec.2025: I moved this here: Some topics in this post: I published this: Lest we forget: It’s 8:15.…
-Why Do I Blog?
This blog post provides perspectives on why I blog. Updated: Moved to: The image for this post shows decreasing traffic to my blog over time. Maybe my older content (mostly about C#, .NET, headless CMS, and enterprise orchestration engines) is less relevent now than it was even a year ago, but I think that another…
-Submit Your LinkedIn Feature Suggestions!
After decades of frustration with the LinkedIn website, I have a developer working on something like a control panel. Update 21.Dec.2025: I am now publishing here: NOW would be a great time for anyone to suggest potential features. Some existing features include: Implementation will be a bookmarklet, which functions like a bookmark, but instead of…
-JW Consciousness Stream – 24 November 2025
This entry represents something like my stream of consciousness for Monday, 24 November, 2025. This is basically like a journal entry that I work on throughout the day and then don’t go back to correct errors. Update 23.Dec.2025: Reposted here: Some topics in this post: Well, I actually started this Friday evening, but don’t expect…
-Starting Out with Superfile
This blog post provides information about Superfile, a file system browser that runs in the Linux console. There’s also apparently a Windows install process. I’ll try to update this post periodically with shortcuts that I find most useful. Update 23.Dec.2025: Republished to: This year, I have been making the transition from Windows to Linux this…
-My Financial Advice
This article post provides some of my perspectives on investment and finances in general, primarily directed towards my children, and especially those that will remain living in the USA. Update 23.Dec.2025: I am moving this post here: I have not reviewed this and I know that it’s disorganized and incomplete. There are many things that…
-Discard Life?
Apparently after calculating that I’m not depressed enough, YouTube placed the following video in my feed: I suggest that you listen to that video before reading this post, which is largely a reaction. Update 21.Dec.2025: Republished here: Because there are times when I can relate, and I know others that seem to be making this…
-What Social Media Do I Use, How Do I Use It, and Why?
This blog post is my attempt to explain what social media channels I use, how I use them, and why I use them. One major objective of my use is to find things to think and write about. Update 23.Dec.2025: Republished to: Why Do I Read Social Media? Why Do I Post to Social Media?…
-Use AI to Analyze All Comments in a LinkedIn Thread
This blog post describes how you can have an LLM analyze comments on a long LinkedIn thread. Update 29.Dec.2025: Article moved here: Here’s a video showing the automated process in action until it crashes at about 4,000 comments loaded: Update 28.Nov.2025: See also: The first step is to get LinkedIn to load all of the…
-Reduce Your AI Exposure
This may be a lost cause, but this post provides some guidance for disabling AI features in certain products. This instructions may not be complete and the vendors are likely to add additional features and obfuscate them. Note also that anyone who accesses your data, such as a forwarded email or shared document, may not…
-JW Consciousness Stream – 21 November 2025
This entry represents something like my stream of consciousness for Friday, 21 November, 2025. This is basically like a journal entry that I work on throughout the day and then don’t go back to correct errors. Update 21.Dec.2025: Republished here: Today’s edition touches on: It seems that YouTube is getting better at surfacing content that…
-Re-evaluating My Core Values
This article is about re-evaluating my core values. I don’t meditate, but I do contemplate, and I think I’ve reached some conclusions about myself. To be clear, this is something like a journal entry that represents me thinking out loud. Just because I write something does not mean that I believe it. Writing helps me…
-JW Consciousness Stream – 20 November 2025
This entry represents something like my stream of consciousness for Thursday, 20 November, 2025. This is basically like a journal entry that I work on throughout the day and then don’t go back to correct errors. Update 23.Dec.2025: Reposted here: This is an interesting theory about what the USA and Europe may face socially and…
-JW Consciousness Stream – 19 November 2025
This entry represents something like my stream of consciousness for Wednesday, 19 November, 2025. This is basically like a journal entry that I work on throughout the day and then don’t go back to correct errors. Update 23.Dec.2025: Reposted here: Yesterday, I ran across the Letters to Our Sons project: I don’t necessarily want to…
-The Forgiveness Cycle
This article presents a topic that I call the Forgiveness Cycle, which outlines a general process that can lead from transgression to forgiveness. Update 23.Dec.2025: Republished here: I recently wrote something about apologies that may provide some context for my perspectives regarding the Forgiveness Cycle: To summarize, apologies and forgiveness are important for making progress…
-JW Consciousness Stream – 18 November 2025
This entry represents something like my stream of consciousness for Tuesday, 18 November, 2025. This is basically like a journal entry that I work on throughout the day and then don’t go back to correct errors. Update 23.Dec.2025: Reposted here: Well, one thing that happened overnight is that, as a result of seeing some traffic,…
-The Spectrum of Souls
This article discusses thoughts relating to a concept that I might most concisely refer to as the spectrum of souls. I know that this is a bit of a ramble or rant because I am just jotting down some thoughts while I would like to work on other things. Just because I write something here…
-How to Find Your Old LinkedIn Content
This article explains one way to find old content that you have posted to the LinkedIn social network. Hint: the title is “Find your old LinkedIn content”, not “find your old content on LinkedIn”. Update 15.Dec.2025: I have moved this content here: If you have posted to LinkedIn many times, it can be difficult to…
-JW Consciousness Stream – 17 November 2025
This entry represents something like my stream of consciousness for Monday, 17 November, 2025. This is basically like a journal entry that I work on throughout the day and then don’t go back to correct errors. Update 23.Dec.2025: Reposted here: First, a quick summary of my weekend. Friday night, I went to the Belgian bar…
-Multi-Cursor in VSCodium and Possibly Visual Studio Code
This article provides information about Multi-Cursor editing in VSCodium that may be relevant to Visual Studio Code as well. Occasionally while editing text in VSCodium, I find orange lines on the screen and the characters that I type repeated in multiple locations. This is really annoying, as I can’t think of a single case where…
-Ignorance and Stupidity
Recently in my YouTube feed, a video regarding Dietrich Bonhoeffer’s warning about the nature of stupidity appeared. Update: Republished here: Bonhoeffer was murdered by the Nazis towards the end of the second world war, likely under false pretenses but actually for espousing his beliefs. This video got me thinking about the difference between ignorance and…
-JW Consciousness Stream – 14 November 2025
This entry represents something like my stream of consciousness for Friday, 14 November, 2025. This is basically like a journal entry that I work on throughout the day and then don’t go back to correct errors. Update 23.Dec.2025: Reposted here: I gotta admit that I didn’t wake up in a good mood today. I don’t…
-JW Consciousness Stream – 13 November 2025
This entry represents something like my stream of consciousness for Thursday, 13 November, 2025. This is basically like a journal entry that I work on throughout the day and then don’t go back to correct errors. Update 23.Dec.2025: Reposted here: Some tracks for today: I might not write much today. I’m so disturbed by the…
-JW Consciousness Stream – 12 November 2025
This entry represents something like my stream of consciousness for Wednesday, 12 November, 2025. This is basically like a journal entry that I work on throughout the day and then don’t go back to correct errors. Update 23.Dec.2025: Reposted here: Some songs to start the day: I woke up really early this morning, maybe 3:00,…
-JW Consciousness Stream – 11 November 2025
This entry represents something like my stream of consciousness for Tuesday, 11 November, 2025. This is basically like a journal entry that I work on throughout the day and then don’t go back to correct errors. Update 23.Dec.2025: Reposted here: Some songs to start the day: I found my White and Nerdy lipsync that somehow…
-Expand All LinkedIn Comments
Sometimes I want to see all of the comments in a LinkedIn thread, for example to paste it into ChatGPT (or print or save it as a PDF and upload that) for analysis. Update 28.Dec.2025: Replaced with: https://www.jpw3.com/articles/2025/November/linkedin-control.html Update 28.Nov.2025: See also: To do this, first create a bookmarklet that will expand all the “More…”…
-Human Resources
This is another piece that I’ll never finish. The first draft was from my early cubicle days in the late 1990s. When I first moved to silicon valley, someone there told me that the ethos was “buy a car you don’t need with money you don’t have to impress people you don’t know.” In the…
-JW Consciousness Stream – 10 November 2025
This entry represents something like my stream of consciousness for Monday, 10 November, 2025. This is basically like a journal entry that I work on throughout the day. Since the girls were not in school, I did not have my own independent stream of consciousness for the last two days, nor time to focus and…
-Apologies [and Forgiveness]
This article provides a little perspective on apologies. Update 23.Dec.2025: Republished here: My good friend Marta, who often functions something like a muse, apologized to me yesterday for something they had written. Sometimes her perspectives offer insight, and I value that. Because she does not understand all of my context, sometimes her ideas seem completely…
-My Writing Tools and Process
I’ve finally started trying to write a book about my life, perspectives, disjointed philosophies, and guidance for my children, a large amount of which provides my suggestions for avoiding dangers with modern technology. This article describes my tools and general process. Update 23.Dec.2025: Republished here: I still really prefer older versions of Microsoft Word as…
-How to Enter Formatted Content (Markdown) into WordPress/LinkedIn
I think I finally figured out how to enter formatted content into WordPress (or LinkedIn Articles, which apparently use the WordPress editor) as markdown. I don’t write articles on LinkedIn anymore, so I didn’t really try it there. Update 23.Dec.2025: I no longer maintain this blog. I publish at: The WordPress editor can be OK…
-The Universe 25 Experiment
This article summarizes the Universe 25 experiment and provides my individual perspectives. Update 21.Dec.2025: I am moving away from this blog. I republished this article here: My friend Marta asked for my perspective on this: ChatGPT Summary of Universe 25 Experiment The Universe 25 experiment is one of the most famous—and controversial—studies on social behavior,…
-JW Consciousness Stream – 7 November 2025
This entry represents something like my stream of consciousness for Friday, 7 November, 2025. This is basically like a journal entry that I work on throughout the day. Update 21.Dec.2025: I republished this here: I’m scheduled to get the stitches out of my foot later this morning! Last night, Kham dropped me off to have…
-Bibliography
This is a current and far-from-complete draft bibliography for a “book” that I’m trying to write about my life story including advice for my children as well as my various philosophies, which are not yet integrated and may even conflict. Update 15.Dec.2025: I now maintain a much longer bibliography here: Each of us is a…
-JW Consciousness Stream – 6 November 2025
This entry represents something like my stream of consciousness for Thursday, 6 November, 2026. This may be the first in a series of entries that preset something like my stream of consciousness for days when I have nothing to do but use the computer. This means that after drafting, I don’t intend to return to…
-Good, Better, and Best Possible Self
This article is about why I want to be a good person and what being a good person means to me. Update 23.Dec.2025: Republished here: I recently ran across the following quote from my main digital gonad Stephen Watson on a LinkedIn thread: In order to answer the question “am I a good person?”, you need to consider yourself from…
-VSCodium: Easily Open Files in External Applications
This blog post explains how you can use the Open in External App extension for Microsoft Visual Studio Code and open source VSCodium to open files in external applications rather than the Visual Studio Code or VSCodium text editor. Update 23.Dec.2025: Republished here: I’ve started writing something like another book. In the past, I always…
-So, I Asked Clippy About #skibidi…
Note: I relocated this article from https://www.linkedin.com/pulse/so-i-asked-clippy-skibidi-john-west-6ppsc/ without edits; sorry for the poor formatting. Update 23.Dec.2025: Republished to: TL;DR: Skibidi Toilet defines a formula for success online. This is the type of thing that must be banned. Globally. Skibidi Toilet is a viral web series created using Source Filmmaker (SFM) by a content creator known…
-AITI? Call Ended Immediately
Returning to the USA after about four months in Southeast Asia using WhatsApp for calls almost exclusively I needed to call American customer service numbers from financial, healthcare, and other providers. For any traditional number I called, the phone would at first appear to dial, but never connect; on any further attempt it would go…
-Where Humanity Sits
I believe that humanity sits at the intersection of all systems of thought, all religions and philosophies, even science, atheism, and agnosticism. Humanity refers to the core beliefs and principles that good people intuitively share. The rest is interpretation and symbolism to help us understand. It cannot all be true, but it is true for…
-Export and Analyze Your LinkedIn
You can export your data from LinkedIn for archival, analytical, and other purposes. You can let various forms of Artificial Intelligence analyze this data. Update 15.Dec.2025: I moved this content here: Source: https://www.linkedin.com/feed/update/urn%3Ali%3Ashare%3A7321005374646480896/. To export your data from LinkedIn: In the dialog that appears, the “view the rich media” link has never worked. Select the…
-Managing Meetings
This post specifies some rules for meetings. Whoever schedules the meeting is responsible for all preparation and followup. The task master. Anyone is always welcome to decline, skip, or exit any meeting for any reason at any time. Set your expectations of others very low. It is up to the remaining team members to determine…
-Introducing ClipCasts: Simplifying Group Podcast Production
ClipCasts simplify the recording and production of intelligent podcasts. ClipCasts are basically efficient podcasts with well thought out questions, responses, and arguments, no spam, no hot takes, no advertisements, no failed one-liners that require explanation, and no idle banter. Update 26.Dec.2025: Republished here: Please provide your describe your experiences using this process and provide your…
-My Final Project
Update: See https://www.linkedin.com/pulse/final-article-post-apologies-trolling-linkedin-john-west-ylv3c/ Update 15.Dec.2025: After years of frustration with WordPress, I am finally abandoning this blog. The content will likely stay here for some time, but new content will appear here: I accidentally stumbled into something far beyond my security clearance level, apparently the largest conspiracy in history, and an explanation for the actions…
-LinkedIn Class Action
IN THE GLOBAL JURISDICTION FOR THE INTERNET The people of the free world, on behalf of themselves and all others similarly situated, Plaintiffs, v. LINKEDIN CORPORATION, Defendant. CLASS ACTION COMPLAINT I. INTRODUCTION II. JURISDICTION AND VENUE III. PARTIES IV. FACTUAL ALLEGATIONS LinkedIn’s Terms of Service are invalid and unenforceable because users have no meaningful ability…
-Some of My Other Content
I know it’s a hodgepodge of unrelated content, but this deliverystack.net seems to be my primary blog these days, as I don’t really use CMS anymore, don’t have sufficient time or expertise to blog about Rust, and will leave Windows/WSL for Linux this year. Honestly, I hope to blog most about the Orchex Enterprise Orchestration…
-Fear Equals Failure
In response to a post that I accidentally leaked to LinkedIn: Jan Löwgren responded “I wish I had your courage John.” Update 21.Dec.2025: I moved this article to this URL: I would have responded there, but I have left LinkedIn behind as it has descended into being just another vapid, narcissistic social media shitshow. By…
-JW 2025 Dark Predictions
I probably waver back and forth between realist and pessimist, but somehow I maintain hope. Hope, despite the overwhelming evidence that we are headed toward an irreversible fate. Hope, because human resilience has defied expectations before—yet, I question whether this time is different. I am not a conspiracy theorist, but I speculate. Speculation is necessary…
-Securing JSON Payloads for JavaScript Virtual Machines
This blog post provides some information about securing JSON payloads used by JavaScript virtual machines with the Orchex Enterprise Orchestration Engine (EOE). System security, especially for something as vital, fundamental, and potentially all-encompassing, is an area where it always helps to be paranoid. Based on our research on this topic, and knowing how software is…
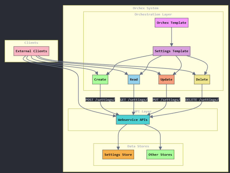
-Orchestrating…Orchestration APIs?
This blog post introduces the concept of using orchestration processes to orchestrate orchestration webservice APIs with the Orchex Enterprise Orchestration Engine (EOE). Experience. Core. Template. Language fails sometimes. Update 15.Dec.2025: After years of frustration with WordPress, I am finally abandoning this blog. The content will likely stay here for some time, but new content will…
-What Is an Orchex Orchestration Context?
This blog post provides information about the orchestration context available to orchestration processors in the Orchex Enterprise Orchestration Engine (EOE). Update 15.Dec.2025: After years of frustration with WordPress, I am finally abandoning this blog. The content will likely stay here for some time, but new content will appear here: This post is a member of…
-Implementing a Logging Orchestration Processor with the Orchex Enterprise Orchestration Engine
This blog post describes a process for implementing an Orchex orchestration processor that logs to loggly, and how to call that processor from another processor. Update 15.Dec.2025: After years of frustration with WordPress, I am finally abandoning this blog. The content will likely stay here for some time, but new content will appear here: For…
-What Is an Orchestration Processor?
This blog post explains what an orchestration processor is in the context of the Orchex enterprise orchestration engine (EOE). Update 15.Dec.2025: After years of frustration with WordPress, I am finally abandoning this blog. The content will likely stay here for some time, but new content will appear here: This blog post is a member of…
-What Are Some Enterprise Orchestration Engine Usage Scenarios?
This blog post describes some expected usage scenarios for an Enteprise Orchestration Engine (EOE) such as Orchex. Update 15.Dec.2025: After years of frustration with WordPress, I am finally abandoning this blog. The content will likely stay here for some time, but new content will appear here: This post is part of a collection: Currently, we…
-Why Is Orchex Open-Source?
This blog post explains why the Orchex Enterprise Orchestration Engine (EOE) is open-source. Update 15.Dec.2025: After years of frustration with WordPress, I am finally abandoning this blog. The content will likely stay here for some time, but new content will appear here: This post is part of a collection of posts that introduce EOE concepts…
-What Is an Orchestration Process?
This blog post explains what an orchestration process is with regard to the Orchex Enterprise Orchestration Engine (EOE). This post is part of a collection: Update 15.Dec.2025: After years of frustration with WordPress, I am finally abandoning this blog. The content will likely stay here for some time, but new content will appear here: An…
fatal: Unable to find remote helper for ‘https’
This blog post suggests a possible solution to the following error message that can appear when using the gh command line tool for github: fatal: Unable to find remote helper for ‘https’. On a new system, I used the following command to install the gh command line tool for github: sudo snap install gh I…
-What Is Orchex?
This blog post explains that Orchex is two things: first, an open-source Enterprise Orchestration Engine software, and second, and global community of volunteers contributing to, using, and promoting that software. Update 15.Dec.2025: After years of frustration with WordPress, I am finally abandoning this blog. The content will likely stay here for some time, but new…
-What Is an Enterprise Orchestration Engine (EOE)?
This *intentionally short* blog post explains the functionality of an Enterprise Orchestration Engine (EOE), which is a new software category that we at https://orchex.org are attempting to define as we pioneer an open-source solution in this problem space. Update 15.Dec.2025: After years of frustration with WordPress, I am finally abandoning this blog. The content will…
-Mapping Out Orchestration Processes with the Orchex Enterprise Orchestration Engine
This blog post provides guidance on mapping process requirements to implementation components with the Orchex Enterprise Orchestration Engine (EOE). Update 15.Dec.2025: After years of frustration with WordPress, I am finally abandoning this blog. The content will likely stay here for some time, but new content will appear here: One goal of an EOE is to…
-Orchex: Processor vs. Block Libraries, Orchestration vs. Applications
This blog post contains information about using JavaScript libraries with the Orchex Enterprise Orchestration Engine, and perspective on differences between orchestration and applications. Update 15.Dec.2025: After years of frustration with WordPress, I am finally abandoning this blog. The content will likely stay here for some time, but new content will appear here: Introduction Orchex, which…
-Implementing Orchestration Processes around Orchex Webservice APIs
This blog post is about wrapping EOE webservice APIs with orchestration processes with the Orchex Enterprise Orchestration Engine. Update 15.Dec.2025: After years of frustration with WordPress, I am finally abandoning this blog. The content will likely stay here for some time, but new content will appear here: Recently, in a post about webhooks, I mentioned…
-Orchex Enterprise Orchestration Engine Objectives
This blog post lists objectives of an Enterprise Orchestration Engine (EOE) such as Orchex. Update 15.Dec.2025: After years of frustration with WordPress, I am finally abandoning this blog. The content will likely stay here for some time, but new content will appear here: Before proceeding, see: Objectives of the Orchex Enterprise Orchestration Engine (EOE) include,…
-Should an Enterprise Orchestration Engine Raise Webhooks?
This blog post presents some perspectives regarding whether an Enterprise Orchestration Engine should raise webhooks when events occur in the system. I would be very grateful for any comments on this topic, especially describing any relevant use cases. Update 15.Dec.2025: After years of frustration with WordPress, I am finally abandoning this blog. The content will…
-What Invokes Orchex Orchestration Processes?
This blog post provides describes how to invoke orchestration processes and provides examples of things that can invoke orchestration processes with the Orchex Enterprise Orchestration Engine. Update 15.Dec.2025: After years of frustration with WordPress, I am finally abandoning this blog. The content will likely stay here for some time, but new content will appear here:…
-API Query Strings and Caching with Orchex
This blog post contains information about using JavaScript to determine values for query string parameters for webservice API processors with the Orchex enterprise orchestration engine along with some details about processor stages and caching processor output. Update 15.Dec.2025: After years of frustration with WordPress, I am finally abandoning this blog. The content will likely stay…
-Orchex JavaScript Constructs
This blog post describes constructs available to JavaScript fragments running in the Orchex Enterprise Orchestration Engine. Update 15.Dec.2025: After years of frustration with WordPress, I am finally abandoning this blog. The content will likely stay here for some time, but new content will appear here: Before proceeding, see: There really aren’t many JavaScript constructs in…
-Orchex Orchestration Processor Stages
This blog post explains the stages in the lifecycle of a processor in the Orchex Enterprise Orchestration Engine. Update 15.Dec.2025: After years of frustration with WordPress, I am finally abandoning this blog. The content will likely stay here for some time, but new content will appear here: Before proceeding, see: Update 10.Feb.2025: I had forgotten…
-Personalization and Audience Segmentation with Orchex and Contentstack
This blog post provides an example of implementing an orchestration process in Orchex that applies audience segmentation, personalization, and simplification to data retrieved from the Contentstack content management system. Update 15.Dec.2025: After years of frustration with WordPress, I am finally abandoning this blog. The content will likely stay here for some time, but new content…
-Orchex LogicBlocks
This blog post describes LogicBlocks in the Orches Enterprise Orchestration Engine. LogicBlock is a flexible programming construct that allows single reusable codebase and data structure to perform multiple kinds of operations. Update 15.Dec.2025: After years of frustration with WordPress, I am finally abandoning this blog. The content will likely stay here for some time, but…
-Orchex Scheduled Orchestration Processes
This blog post describes scheduling processes with the Orchex enterprise orchestration engine. Update 15.Dec.2025: After years of frustration with WordPress, I am finally abandoning this blog. The content will likely stay here for some time, but new content will appear here: Before proceeding, see: Scheduling orchestration processes in Orchex is based on Unix cron. Unlike…
Something went wrong. Please refresh the page and/or try again.
Follow
Email.